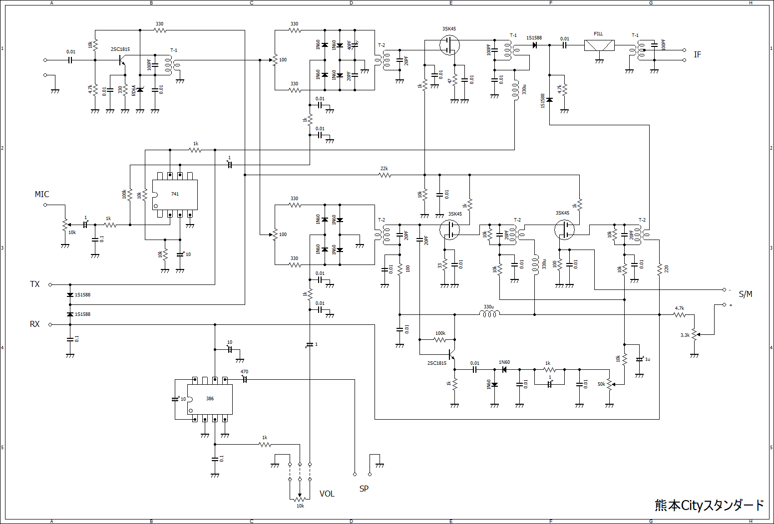
熊本Cityスタンダード SSBジェネレーター
CQ hamradio No450 1983年12月 408ページ 3.5MHzSSBトランシーバーの製作のSSBジェネレーターを再現していきます
クリスタルフィルターは11.2735MHzを使用します