熊本Cityスタンダード SSBジェネレーター  「受信部 IFとAGC回路の製作」
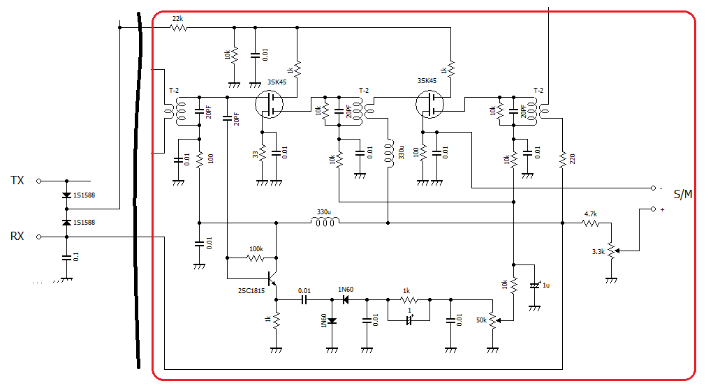
受信部 IF増幅部とAGC、Sメーター部を製作して動作確認をしていきます



S9(40dbμ)の信号を入力してみると仮に接続したVUメーターが80%くらい振ります・・・
S6~7くらいからSメーターが振れだす...